文学院书法学专业学生陈治硕荣获第四届“卫夫人奖” 全国书法篆刻展优秀作品奖
作者:王利泉 时间:2025-10-23 点击数:
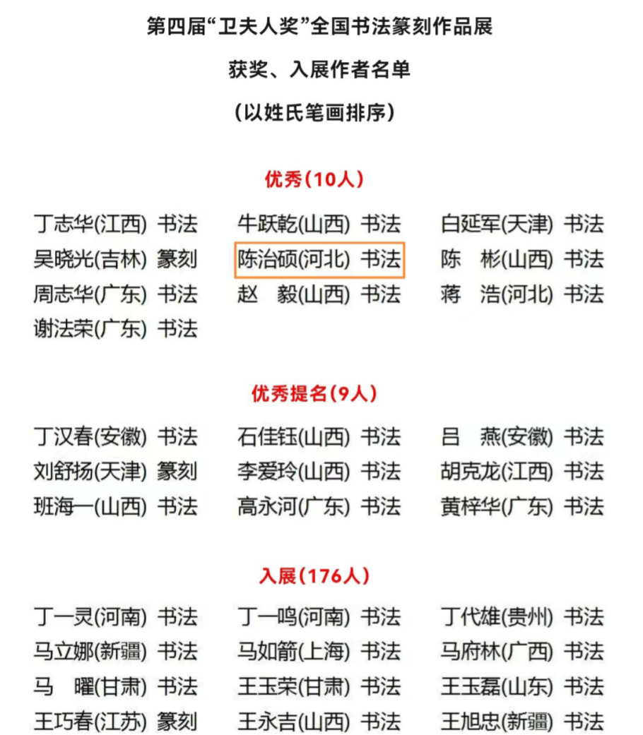
由山西省文学艺术界联合会、山西省书法家协会主办的第四届“卫夫人奖”全国书法篆刻作品展自6月征稿以来,共收到来自全国34个省(市、自治区)以及美国、澳大利亚、马来西亚等海外投稿作品4740件。由全国书法篆刻界专家组成的评审委员会对投稿作品进行严格专业遴选并线上面试后,有195件作品入展,其中优秀作品10件。我校文学院2024级书法学专业学生陈治硕创作的书法作品荣获优秀作品奖。

陈治硕同学自入学以来,一直勤奋好学,临池不辍,此次获奖的作品以杨凝式《韭花帖》为根基,融合智永《千字文》之神韵,既恪守传统法度又不乏现代审美意趣,展现出扎实的笔墨功夫和独到的艺术创新精神。

陈治硕同学获奖作品(局部)
据悉,“卫夫人奖”全国书法篆刻作品展是由山西省文学艺术界联合会、山西省书法家协会等单位主办的全国性书法篆刻赛事,旨在传承和弘扬中华优秀传统文化,推动书法艺术的创新发展。该奖项以晋代著名书法家卫夫人(卫铄)命名,她是中国书法史上的重要人物,也是“书圣”王羲之的书法老师,对书法理论和实践均有重要贡献。该奖项每届面向全国及海外书法家和书法爱好者征集作品,涵盖书法、篆刻等多种形式,评审过程严格公正,注重作品的艺术水准和文化内涵,本届评审工作坚持“不厚名家、不薄新人、作品至上”的基本原则,着力保障评审程序的公平性与公正性,为不同资历与背景的书法篆刻创作者提供公正的展示平台。